Paso 2: El Kit del tambor: modificaciones





Creado por: Evan Kerr
Hardware
Antes de que la batería de Rock Band se puede interconectar con la placa DE2, deben hacerse las siguientes modificaciones:
- Retire los pads de la batería tirando de ellos con ambas manos.
- Usando alicates de punta, quite el cable de los conectores teniendo cuidado de no dañar los circuitos.
- Conecte los cables al enchufe hembra de cada tambor.
- Usando una sierra de mano, vio una hendidura en el lado de la caja en cada tambor para asegurar que los cables no estén dañados durante el uso.
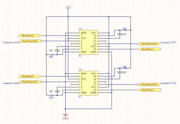
- Conecte los cables de la batería a los pins correctos en la cabecera de expansión placa DE2 usando el tablero de pan. (Esto puede hacerse según el esquema de la placa que se muestra. Pinout de la cabecera GPIO expansión también se muestra aquí y puede encontrarse en el Manual del usuario DE2)
HDL
El código de verilog para la integración y el almacenamiento de entradas de usuario puede encontrarse en el módulo principal del proyecto. Porque la batería emite señales como un activo bajo pulso cuadrado, los tambores pueden ser tratados exactamente como los botones en el tablero.