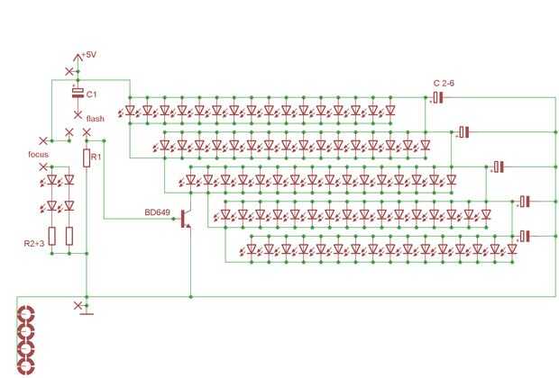
Paso 2: El diagrama del circuito - y por qué funciona




El condensador y el resistor de construyen algo que se llama un dispositivo de diferencias. Cuando en el lado de la entrada hay un cambio en el nivel de voltaje, el lado de salida transmite un pequeño pico. Mira la imagen de un dibujo.
Usamos esta característica para encender el transistor por un corto tiempo cuando se presiona el botón.
Cuando se suelta el botón del pico ocurre con nivel de voltaje negativo, pero esto no tendrá ningún efecto sobre el transistor.
Por los valores de ambos dispositivos podría vez groseramente la duración del flash. El tiempo constante de la función e describiendo la disminución de la tensión en el Uo es calculado por t = (R * C). Después de un intervalo de t el nivel de voltaje es Umax / e.
Usé una resistencia de Ohm 56 con un capacitor de 2000 uF, que da un tiempo de flash de algunos cientos de un segundo.
Como se puede ver en la fórmula, es posible utilizar distintas combinaciones de Rs y Cs para obtener al mismo tiempo base. Lo que cambia es la corriente que conduce el transistor. Cuanto más grande es de la C, debe ser la parte inferior de la R, pero mayor es la corriente que conduce el transistor. Por lo que se recomienda utilizar un valor bastante grande para su condensador como el transistor recibe bastante actual, totalmente conectado y el flash lo suficientemente brillante.
El transistor que utiliza es un Transistor Darlington, que es en principio dos transistores en una sola caja. La ventaja es la alta amplificación. Una pequeña corriente en las base interruptores unos cien veces más corriente entre el colector y el emisor. Justo lo que necesitamos. :-)
Otra limitación es la fuente de alimentación. Si el BD649 está encendido, es similar a un cortocircuito de la batería. Esto significa que la tensión rompe hacia abajo y con él la corriente. Por lo que añadimos algunos condensadores de respaldo, donde la energía se toma de durante el parpadeo. Contrario a la clásicas flashes luces no tienen que mantener altos voltajes, pero grandes cantidades de 'actual' o capacidad. Por esta razón tomé dos casquillos del súper y tres normales altas capacidades.