Estrella decoloración de USB (2 / 6 paso)

Paso 2: diagrama del circuito

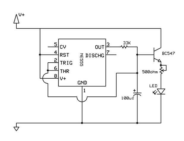
Complete el circuito según el diagrama del circuito, es simple y tiene sólo mínimos componentes, he utilizado LEDs de 5 mm para el circuito,
un zócalo del IC IC y el transistor evitar que los componentes de la quema por el calor mientras se suelda

Artículos Relacionados

Adorno de árbol de Navidad de estrellas muerte

Adorno de árbol de Navidad de estrellas muerte

he ido recogiendo los adornos de buen sello Star Wars desde 1999.  Ya que tengo una buena cantidad de ellos he querido poner una estrella de la muerte en la parte superior del árbol.  Este año fue el año (inspirado en la comunidad de instructables).N
Brillante led estrella del árbol de Navidad

Brillante led estrella del árbol de Navidad

¡ Hola! Este es mi primer instructable. Varias veces comenzó a escribir algo, pero nunca había publicado cualquier cosa. Sin embargo, esta vez decidí ir a través y completar este instructable.Esta guía está dirigida a construir y desarrollar una bril
Controlador de USB de héroe de la guitarra con Arduino y Java

Controlador de USB de héroe de la guitarra con Arduino y Java

He sido planea crear un Guitar Hero (Frets on Fire) controlador durante mucho tiempo. Hace unas semanas encontré un guitarra de juguete (con botones en el cuello, la barra de trémolo y el strum bar) en la tienda local de descuento de cerca de 5000 fl
Controlador de Reddit, botón USB Upvote/Downvote

Controlador de Reddit, botón USB Upvote/Downvote

no hace mucho tiempo vi el video de "Botón impresionante" en el podcast de la revista hacer. En el video Matt Richardson muestra cómo tomar un desarrollo Teensy y convertirlo en un simple teclado USB. En su ejemplo cada vez que se pulsa un botón
Ryobi 18v linterna USB de doble cargador

Ryobi 18v linterna USB de doble cargador

Las baterías de LI Ryobi 18v son fantásticas. Tienen mucho de la energía son recarga rápidamente. Busqué otros proyectos con estas baterías y entonces pensó en mi linterna Ryobi. Usé 1 4.8 Aukey usb de doble cargador de coche porque era tan pequeño.P
Estrella de la muerte

Estrella de la muerte

Este instructable fue creado en cumplimiento de la exigencia de proyecto de la Makecourse de la Universidad de South Florida (www.makecourse.com)Sobre este proyecto: Si eres un gran fan de Star Wars este portátil estrella de la muerte será una marca
USB Shuriken

USB Shuriken

originalmente vi esta idea de un USB Shuriken en internet y decidió hacer uno propio. Pensé en una forma sencilla y rápida para replicar la idea usando cartulina de espuma tubular. Así que siguiendo estos sencillos pasos también puede hacer su propia
Adición de una fuente externa a un concentrador USB barato

Adición de una fuente externa a un concentrador USB barato

Un día me encontré en la necesidad de un concentrador USB con una eterna fuente de alimentación pero cuando fui a una tienda que verificados pueden ser bastante más caros que los que no ha\ve fuente de alimentación externa. No es gran cosa, "Lo justo
Instalación de un teclado USB en un portátil XO de OLPC, fase I

Instalación de un teclado USB en un portátil XO de OLPC, fase I

no sé ustedes, pero seguro que puedo decir del silicón de la cosa real. Aquí es cómo la jalea de la zanja y exprimir un teclado USB normal tipo de resortes de las teclas en una laptop OLPC XO. Esto es "fase I"--conseguir el teclado en la parte i
USB batería pack bicicleta portátil ligero (con una conversión de Luxeon III)

USB batería pack bicicleta portátil ligero (con una conversión de Luxeon III)

probablemente ya has visto cómo práctico se puede tener una fuente de alimentación portátil de USB para cargar iPod, PSP, teléfonos móviles etc.. Me decidí a hacer uno pero debía ser multipropósito para justificar llevar todo el peso extra.Quería hac
¿Navidad estrellas para cambiar de color

¿Navidad estrellas para cambiar de color

Ever quería hacer eso estrella normal, oro en la parte superior de su árbol de Navidad diferente?  ¿Qué cambio de color?  El nuevo Color cambio de estrella de Navidad hace que todo en un paquete.  Los componentes principales son 5 LEDs RGB, un Arduin
Impulsión del Flash del estrella de la muerte

Impulsión del Flash del estrella de la muerte

gire la estrella de la muerte de Lego en una unidad flash.Paso 1: Materiales y herramientas Materiales;1. Lego 9676 TIE Interceptor™ y Death Star™ (este producto es listado como "retirado" en la Página Web de Lego, pero creo que lo encontrarás e
Linterna de LED recargable USB (también carga su teléfono)

Linterna de LED recargable USB (también carga su teléfono)

Encontré un viejo negro y Decker serpiente luz en una tienda el año pasado, pensé que eran clase de frescos cuando salieron en los años 90. Modernizado rápidamente con un 1w LED en él inmediatamente que mejoró la vida de la batería, pero todavía se u
Estrella de Moravia

Estrella de Moravia

Moravia estrellas vienen en varios tamaños y número de facetas... el más común es la forma de 26 puntos que se compone de dieciocho cuadrados y ocho puntos en forma triangulares. La estrella aquí es una adaptación, utilizando uno de los puntos / face