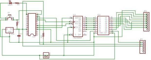
Paso 6: prototipo de placa




para ahorrar algo del dolor prototipo el circuito utilizando un protoboard y conseguir todo el código de trabajo.
para ahorrar algo del dolor prototipo el circuito utilizando un protoboard y conseguir todo el código de trabajo.