Paso 3: Diseñar el circuito






Al diseñar el circuito tenía los siguientes requisitos:
- separar el alto voltaje de piezas del circuito de baja tensión,
- tablero sensor separado y
- botón de inicio del programa no invasivo.
Mientras que el primero y el segundo punto eran fácilmente a alcanzar, el botón de inicio del programa tomó un poco más de rascarse la cabeza. Terminé con un sensor de contacto después de varios intentos de un PCB de simple tamaño penny que cubrí completamente con la soldadura. Esto también le hizo parecer el chasis de cromo de la máquina.
Las fotos de arriba muestran los esquemas finales para el regulador, que voy a explicar un poco por debajo. La primera vista superior muestra que no hay mucho espacio dentro de la caja, pero todavía un poco para sostener la parte de alto voltaje del controlador. La mayor parte de es los dos relés y el transformador para la fuente de alimentación. La prueba de ajuste mostró que queda todavía alguna habitación. La PCB final fue fijado en lugar con pegamento caliente y un pedazo de plexiglás hacia el lado de cobre. El golpear ligeramente y las interrupciones y la bomba de calefacción fueron aseguradas con contracción de la tubería después de soldar con cuidado les. El controlador PCB propio solo está colgando en el aire sin ningún soporte. El espacio donde también la placa de IR LED/Transistor pegado en caliente está bien asegurado entre fachada y tanque de agua. El sensor de contacto también es encolado en el lado derecho de la vivienda.
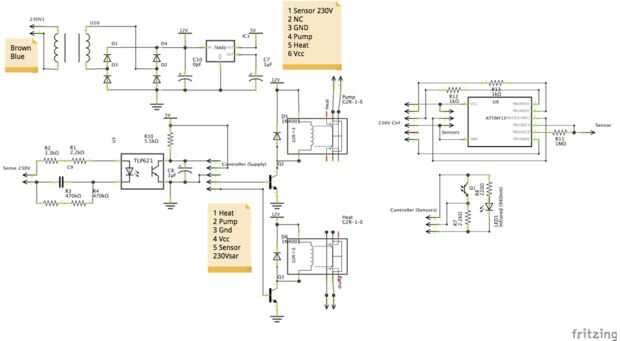
Alta tensión PCB
Aquella parte del PCB que es dentro de la caja tiene la fuente de alimentación, los relés y otra parte que hasta el momento mencioné sólo periféricamente. Puesto que quería caliente café (pensé) necesitaba un sensor para saber si el calentamiento ha comenzado otra vez (y lo que indica la temperatura del agua descendió por debajo de 95 ° C). Así debe dejar la bomba mientras que la calefacción estaba trayendo la temperatura del agua otra vez. Más tarde me enteré de que yo simplemente pude han logrado resultados similares con una simple sincronización, pero esta solución es más sofisticada ;-)
Así que, ¿cómo funciona este sensor? Simplemente mide si hay voltaje en la 95° C termo-interrupción o no. Si hay, entonces el interruptor está abierto y el agua está caliente. Si no es así, entonces la calefacción ha comenzado otra vez - tiempo de pausa de la bomba. El circuito utilizado aquí es de algún lugar en internet (más de una fuente). A diferencia de lo que el esquema de Fritzing muestra, esto es un optoacoplador 137 6N y debe usar éste porque tiene paralelo los diodos. La red RC sólo reduce la CA 230V por lo que la corriente a través de los diodos es dentro de los límites. El condensador debe ser un condensador de impulso en 400V y las resistencias se dividen en serie para ser seguro.
La alimentación es bastante recta hacia adelante. Tuve que ver que el transformador no era demasiado grande. Puesto que la carga principal es la de los dos relés y dibujan sólo muy baja corriente a 12V esto era fácil de resolver. Los relés se cambian con simples transistores.
La conexión en baja tensión PCB fuera fue hecha con un cable de cinta plana. Esto transporta 5V/Gnd, las líneas de control de los relés y el sentido del calor desde el optoacoplador.
Baja tensión PCB
Esto es probablemente explica por sí mismo. Posee resistencias de salir para los transistores de relé. La resistencia de 1Meg con el campo de touch a un lado medirá el tiempo de diferencia entre la carga (ONU-) tocó capacidad directamente y a través del resistor. De esta forma Descubre si el sensor está tocado o no. Como nota al margen: cuando una vez limpié la cara con un trapo mojado el sensor permanentemente disparó una señal de tacto. Me tomó un momento para encontrar la razón. Después de un seco-todo estaba bien otra vez ;-)
Como decía, el PCB sólo cuelga en la cinta plana que va a la alta tensión PCB dentro de. El sensor PCB - simplemente caliente-pegada - está conectado con un cable de cinta de 3 hilos.