Paso 8: Receptor 2.0



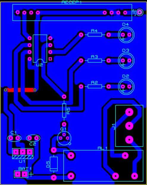
Algunos de ustedes preguntan si puedo subo el receptor pcb para hacer el receptor con un attiny85 como los transmisores, para evitar el uso de la arduino uno. así que aquí están los archivos para hacer el receptor para barato. Espero que os gusten.
Deja los 3 leds como en la versión de arduino, pero en vez de poner un altavoz y colocar un relé por lo que se puede activar cualquier dispositivo que te gusta. Por ejemplo las luces de la casa, una alarma o cualquier dispositivo que más te guste.
ADVERTENCIA: Asegúrese de que utilizar un relé para el voltaje que vas a utilizar para el circuito. Si usted está usando una marca de relé de 12V que utilizas 12v en el lugar de la BAT1
Aquí está el código:
/***********************************************************************************/
#include //include la biblioteca de comunicación
#define RxPin 0 //define el perno del receptor
#define relé 4
#define sensor1alarm 1
#define sensor2alarm 2
#define sensor3alarm 3
void setup()
{
MANCHESTER. SetRxPin(RxPin); conjuntos de usuario por defecto rx pin 6
MANCHESTER. SetTimeOut(1000); usuario establece bloques de tiempo de espera predeterminado
Serial.Begin(9600); Depuración solamente
configuración de los pines de arduino
pinMode (sensor1alarm, salida);
digitalWrite (sensor1alarm, bajo);
pinMode (sensor2alarm, salida);
digitalWrite (sensor2alarm, bajo);
pinMode (sensor3alarm, salida);
digitalWrite (sensor3alarm, bajo);
pinMode (salida de relé,);
digitalWrite (relé, LOW);
} //end de configuración
void loop()
{
unsigned int datos = MANCHESTER. Receive();
if(Data==50) //match este número con el número del sensor
{
para (int i = 0; i < 15; i ++)
{
digitalWrite (sensor1alarm, HIGH); encender la sensor1alarm led
Delay(500);
digitalWrite (sensor1alarm, bajo); Apagar la sensor1alarm led
Delay(500);
}
} //end de if
if(Data==100) //match este número con el número del sensor
{
para (int i = 0; i < 15; i ++)
{
digitalWrite (sensor2alarm, HIGH); encender la sensor2alarm led
Delay(500);
digitalWrite (sensor2alarm, bajo); Apagar la sensor2alarm led
Delay(500);
}
} //end de if
if(Data==150) //match este número con el número del sensor
{
para (int i = 0; i < 15; i ++)
{
digitalWrite (sensor3alarm, HIGH); encender la sensor3alarm led
Delay(500);
digitalWrite (sensor3alarm, bajo); Apagar la sensor3alarm led
Delay(500);
}
} //end de if
if(Data==200) //match este número con el número del sensor
{
para (int i = 0; i < 15; i ++)
{
digitalWrite (relé, HIGH); activar el relé
Delay(500);
}
} //end de if
} //end de lazo
/***************************************************************************************/
cualquier duda escribanme en los comentarios por favor :)