Paso 18:

Hay un par de cosas como un general verificar el modelo. En primer lugar, realizar una reparación haciendo clic en la Cruz Roja en la esquina superior derecha. Asegúrese de que usted haga clic en "aplicar la reparación" en la parte inferior izquierda y quitar el casco cuando se le solicite.
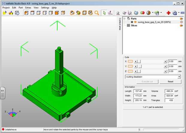
Es también en este punto que reviso la escala. Muchas veces va ser en un tamaño diferente que tenía la intención, especialmente procedentes de sketchup. Ahora, por ejemplo, la longitud y anchura son más de 157mm. Puedo ir a la parte desplegable, seleccione escala y agregar un valor de.254 a volver a la escala correcta.
A continuación, quiere estar seguro de que la parte está en la correcta posición (en el origen del eje) por lo que cabrá perfectamente en el centro de la plataforma de la construcción. En el menú desplegable de parte, seleccione mover y haga clic en origen. Termina la operación haciendo clic en mover.
Por último, volver a parte y seleccione parte de la exportación -> como STL. En este punto puede pedirá que haga algunas reparaciones más antes de guardar.
Una vez que está guardado estará listo para imprimir!