





La tarjeta gráfica es sólo un expansor de salida. Se necesitan sólo tres pines del microcontrolador para controlar un número prácticamente ilimitado de salidas de voltaje de alta corriente. Una matriz extra de transistores permiten el ampliador de salida conmutar corrientes más altas que pines del microcontrolador llano. Cada tarjeta de extensión de salida tiene 16 salidas y tarjetas múltiples pueden ser encadenadas junto. Dos cartas debe conducir una réplica de daft punk mesa con 25 plazas. Tenga en cuenta que no se utiliza el multiplexado, es simplemente un ampliador de salida de 1:1.
Nota: el siguiente blog se ha ido. Los archivos están todavía disponibles aquí. Archivos importantes se han unido a este instructivo, sin permiso del autor... ***
La réplica original de daft punk tabla instructable no incluye el programa de un microcontrolador o un circuito para la Junta de expansión de salida. De la descripción (y busca en este blog) podemos decir que utiliza unos expansores de puertos I2C IO conectados a un transistor.

El ULN2803A se utiliza en todos los diseños que he visto. Es una matriz de transistores que interruptor de corriente/voltaje mayor que pines del microcontrolador llano. Este es un perfecto chip para este proyecto, pero tenga en cuenta que la salida está invertida. El chip ULN hunde corriente a tierra, así que nos conectamos al lado de tierra de todo lo que queramos cambiar.
Tengo el expansor PCF8574 del puerto en mi caja de piezas, pero quería algo más barato, más fácil y extensible. Abandonó los expansores IO I2C. ¿Por qué? El bus i2c debe 2 resistors(a pain) pullup. Periféricos I2C son un poco caros: $1 + para el expansor de puertos i2c PCF8574. Es necesario tratar con I2C en hardware o software. El PCF8574 chips tienen un número limitado de selecciones de la dirección (determinado por el estado de 3 pernos): si se utilizan todas las direcciones es necesario un segundo autobús de I2C.
Diseñé un nuevo ampliador de salida con un chip útil aprendí en bicicleta de la señora ada POV instructable, el 74HC (T) 595.
El 595 es una serie para expansor de puerto paralelo con 8 bits de salida. La interfaz es un simple asunto 3 línea (SPI) con líneas de reloj de datos serial y un pestillo que pone los datos en los pernos. Ahora la parte cool: varios pueden ser conectado extremo a extremo para que pueda crear una cadena con cientos de salidas adicionales. Bits pueden ser entrados en hasta 20Mhz, para que redes grandes o multiplexados son posibles.
Leer un gran 74hc595 detallado tutorial aquí.
Por qué su bien:
1. su rápido, hasta 20 Mhz
2. simple interfaz SPI - reloj en los bits luego ajuste el pestillo. Con 595: < 4 bytes por actualización. Con PCF8574 (i2c): 8 bytes por actualización (+ sobrecarga de i2c). Interfaz fácil 3 cables puede ser operado con microcontrolador, puerto paralelo de PC o incluso botones - no requiere ninguna componentes adicional pasivos.
3. su barato: 0.33 por chip.
4. enorme expansión potencial, que fichas múltiples pueden encadenarse para un asqueroso número de salidas.
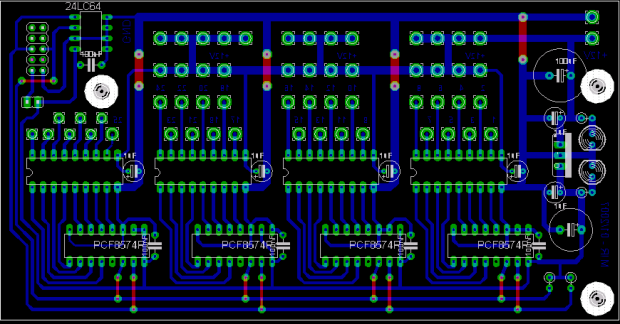
El circuito es bastante básico. Sólo incluye aquellas cosas necesarias para la tarjeta gráfica: expansores de I/O, transistor array, cabezales de conexión. Compruebe la imagen de la PCB para las notas de la foto con una descripción de pines para la placa (la imagen azul abajo).
Unidad de suministro y control de potencia son componentes separados que se agregarán en el futuro medidas.
Los capacitores en la línea de cierre están opcionales. La hoja de datos [pdf.] para la 595 sugiere añadir un 0.1uf condensador si la salida parpadea. No necesito, pero si tiene parpadeo al cambiar la clavija de enganche trate de agregar uno o dos 0.1uf condensadores aquí.
Esquemático y PCB, en formato de Cadsoft Eagle , están incluidos en el archivo zip.
Fichas técnicas:
El 74hc595 serial a paralelo ampliador de salida (SPI-compatible) utilizado en este proyecto.
PCF8574 i2c expansor de IO en la réplica de daft punk tabla original.
El ULN2803A, una matriz de transistores que permite cargas más grandes que los 595 solo.