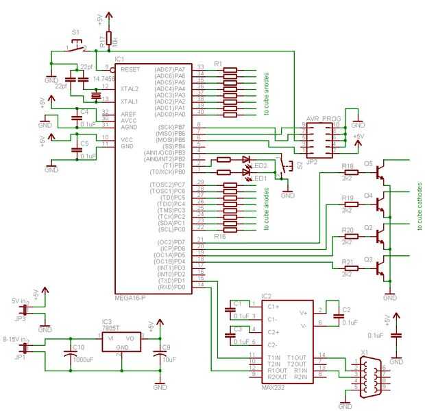
Paso 7: El controlador








La interfaz RS-232 es opcional. y pueden ser omitidos. Es decir IC2 y todos los componentes conectan a él. Firmwares futuros permitirá la comunicación de la PC...
Empezar poniendo todos los componentes en placa de circuito en un diseño que permiten a todos los componentes para conectarse con una cantidad mínima de los cables. Si todo encaja, el circuito de la soldadura.
No doy las instrucciones más en esto, como el circuito probablemente se verá muy diferente de cubo a cubo, dependiendo del tamaño de la tarjeta de circuitos etc...
Información sobre cómo conectar el cubo al circuito controlador está en el siguiente paso.