Paso 2: Convertir la imagen del código QR (SVG) formato imprimible 3D (STL)







Por ahora habría salvado el archivo SVG en su computadora. Siga los pasos para convertir el archivo.
1. Abra su software Blender 3D e importar QR código SVG (como se muestra en la primera imagen). Si usted no puede ver el archivo SVG importar, descargar la última versión de Blender.
2. después de importar, el objeto parece ser muy pequeño así que la escala a un tamaño viable. Todos los objetos son 'Curvas' no malla. No tienes que lidiar con el tamaño exacto sin embargo, como se puede hacer el tamaño final en el software de la impresora 3D. Te darás cuenta hay un plano blanco plana a través de su código QR, no necesitamos esta borrar así que plano o esconderlo. El avión debería llamarse 'Curve' (como se ve en la foto)
3. a continuación es seleccionar todas las curvas. Puede seleccionar 'Curve.001' en el panel capa, y luego mantenga pulsada la tecla control y resaltar todo el código QR en su ventana de panel de 3D. Verás que se seleccionan todos los objetos.
4. unir todas las curvas seleccionadas en uno haciendo click en 'Join' del menú 'Objeto' en la parte inferior (ver tercera imagen)
5. convertir la curva de acoplamiento por haga clic en 'Malla curva/meta/surf/texto' en el mismo menú 'Objeto' o utilizar 'Alt' + 'C'.
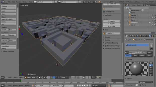
6. mientras está seleccionada, haga clic en' editar' y elija 'Seleccionar cara' (como se muestra en la imagen 5). Luego utilice la herramienta malla para extruir.
7. verá el código QR es sacado, porque es oscuro puede puede el color del difusor para que sea más fácil de ver. Esto es opcional. (Ver última foto). Agregue un cuadro de plataforma bajo el código QR.
8. caja de la exportación el código QR y la plataforma juntos como fichero STL.
Nota: tuve que hacer un paso adicional en la licuadora a invertir algunos del hacia afuera del rostro para que mi impresora 3D reconoce las caras. De lo contrario no se imprimir y crear agujeros. Sin embargo, algunas herramientas de software o corte de la impresora 3D pueden arreglar este problema al instante.