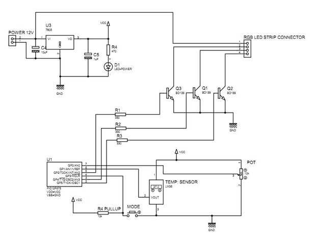
Controlador de LED RGB multifunción con PIC12F675 (1 / 13 paso)

Paso 1: diagrama del circuito

Artículos Relacionados

Construir un mejor controlador de LED RGB.

Construir un mejor controlador de LED RGB.

Kit de controlador de LED RGB esta es algo diferente a otras ofertas en el ' net. Considerando que la mayoría de los otros utiliza un solo botón a través de circuitos cortos pre-programados este regulador es lo suficientemente inteligente como para e
Sparky Jr - controlador de LED RGB

Sparky Jr - controlador de LED RGB

¿Qué es lo?Sparky Jr es un programable RGB LED mod compañero luz regulador de activación para botones al azar fightsticks.¿Cómo funciona?Bueno, al final del día. El código base esencialmente le permite personalizar su luz patrón, definir botones y co
Controlador de LED RGB

Controlador de LED RGB

Este es mi controlador de LED RGB casero.Está conectado a la PC que me permite o bien cambiar el color a mano, o los cambios de color a la música, o su ambilight como, los LEDs tienen el color de mi pantalla principal.Desafortunadamente, los colores
Multi Color luz espada que brilla intensamente - LEDs RGB para pintar con luz.

Multi Color luz espada que brilla intensamente - LEDs RGB para pintar con luz.

acabo de láminas nuevas para mi limpiaparabrisas y el paquete al instante me hizo querer empezar a luchar de la espada. Espadas de luz Blinky para pintar con la luz ¡ SÍ!!!!!!Puede crear este proyecto para:Efectos especiales de fotografía llamado la
Corriente constante LED RGB fade efecto con transistores

Corriente constante LED RGB fade efecto con transistores

Me aburría así que empecé a jugar con transistores. La razón de esto se convirtió en un LED se descolora y circuito actual constante es simplemente porque las piezas eran a mano y luces de diferentes colores siempre es fresco. Por favor ver adjunto v
Universal controlador de LED de alta potencia con caja 3D imprimibles

Universal controlador de LED de alta potencia con caja 3D imprimibles

*** hay una actualización de firmware. Por favor, echa un vistazo! ***LEDs están tomando cada día la iluminación convencionales. Más de 1W de alta potencia LED se está convirtiendo en cada vez más asequible, y quería empezar a usar para reemplazar la
Controlador de LED RGB de servidor Websocket + ESP8266

Controlador de LED RGB de servidor Websocket + ESP8266

¡Hola mundo!En este instructable voy a ilustrar el uso de tomas de la web con el microcontrolador ESP8266. Con este proyecto puede utilizar un explorador web para ejecutar un cliente web toma control que RGB LED conectado a la salida de los pernos en
Tarjeta de visita de tamaño controlador de LED RGB!

Tarjeta de visita de tamaño controlador de LED RGB!

que muestra cómo una tarjeta de visita de LED trabaja y mira. Comprobar la placa de circuito y la iluminación de tira/potencia que va con ella.
Android controla LEDs RGB con Arduino

Android controla LEDs RGB con Arduino

Hai a todos en el post iam va a mostrar cómo controlar el LED RGB utilizando android con arduino y el módulo Bluetooth HC-05.He buscado en la web hay muchas técnicas para controlar el LED RGB. Pero este es el método que es muy simple y fácil.En este
555 controlador de arco iris LED RGB (no usando un 4029)

555 controlador de arco iris LED RGB (no usando un 4029)

| A_Teacher |OK, hasta ahora que puedo decir, esto es una marca nueva de diseño.Llamar a los cadetes del espacio: Como una manera de motivar la gente para hacer el proyecto, que estoy actualmente regalando 3 meses membresía Pro Instructables a la pri
Circuito de tira de LED RGB con Arduino

Circuito de tira de LED RGB con Arduino

Este Instructable cubre el montaje de un circuito capaz de ing de PWM (modulación de anchura de pulso) una tira de LED RGB 12v 9 y programación un Arduino para desplazarse a través de una gama de colores. Discutir cómo montar un transistor a un disip
Multi-color LED lámpara utilizando una v.3 controlador de LED de canal 8

Multi-color LED lámpara utilizando una v.3 controlador de LED de canal 8

que quería experimentar con el uso de diferentes colores de LEDs, que no sea el estándar RGB, para crear efectos multicolores en una lámpara funcional.Esta lámpara utiliza cian, Magenta, amarillo, morado, Aqua-verde y azul 5mm LED junto con el superi
Reloj Led RGB con Bluetooth Smart

Reloj Led RGB con Bluetooth Smart

Este instructable muestra cómo utilizar un ciprés-BLE-Devkit para construir un reloj LED RGB.Necesita muy pocas cosas:Tira de RGB LED con 30 o 60 LEDs WS2812b.un tablero de PC del estilo de cuadrículaalgunos pins del jefe del perno y un poco de alamb
Arco iris LED - RGB LED PWM controlador construcción - fácil construir

Arco iris LED - RGB LED PWM controlador construcción - fácil construir

paso a paso, fácil de seguir las instrucciones en la construcción de un controlador de PWM LED arco iris RGB LED. Se necesitan solamente una cantidad mínima de piezas, junto con un procesador PIC, y se puede construir uno de los mejores controladores