Paso 1: Material



hereLos materiales necesarios son:
- Sensor EMG (Disponible en Tindie)
- Electrodos
- ESP8266 NodeMCU
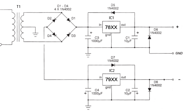
- Fuente de voltaje bipolar (Puedes crear la tuya aquí) *
- Conexión WiFi a internet
- Smartphone con IFTTT
*Puedes crear una también con baterías, en el siguiente paso se explica.
Los materiales necesarios son:
- Sensor EMG (disponible en Tindie)
- Electrodos
- ESP8266 NodeMCU
- Fuente de alimentación bipolar (se puede crear uno aquí) *
- Una conexión WiFi con internet
- Smartphone con IFTTT instalado
Se puede crear uno con 2 baterías, en el siguiente paso se explica













