Paso 2: Badajo nuevo de la campana







La campana de bronce que encontré en una ferretería y suena bonito. I Desenroscar el badajo original y reemplazado con un tornillo largo 4mm 120mm con arandelas y el perno.
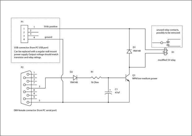
El relé es una miniatura de uno. Quité los contactos de cobre de la armadura y pega un alambre delgado de acero en forma de u. Un pequeño tornillo y tuerca completan el badajo.