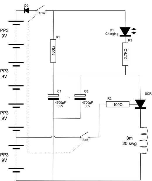
Construir su propio Coilgun

aquí es uno de los proyectos del libro 15 peligrosamente locos proyectos para el mal genio. Realmente puede descargar el capítulo en su totalidad, de forma gratuita, así que sólo daré un resumen de él aquí.

Todos los detalles en mi blog aquí.

Artículos Relacionados

Hidroponía - un manual sobre cómo construir tu propio sistema de hidroponía de inicio

Hidroponía - un manual sobre cómo construir tu propio sistema de hidroponía de inicio

IntroducciónCausas y efectos de la superpoblaciónLa superpoblación no debe ser tomada a la ligera. Tiene unos efectos terribles, uno de ellos es la escasez de alimentos. Nuestro mundo actualmente superpoblada es causada por la Revolución Industrial.
Cómo construir tu propio cajón caja tambor con lazo ajustable

Cómo construir tu propio cajón caja tambor con lazo ajustable

en este instructable mostrará usted cómo construir su propio tambor de caja de cajón. Hicimos 2 tambores de Cajon para debajo de 50$, así que alrededor de 25$ un pedazo. Yo se entrar en este instructable en el concurso de instrumentos musicales, así
Construir su propio pato llamar

Construir su propio pato llamar

llega un momento cada mans vida cuando relojes demasiado "dinastía de pato" y se siente inspirado para construir su propio llamado. No reclamar ni pretende ser un experto en patos, llamadas de pato o Pato caza. Heck, que incluso no vivo cerca de
Construir su propio ordenador portátil

Construir su propio ordenador portátil

¿por qué alguien salir y comprar una computadora de un fabricante como Dell o Gateway, cuando podría construir un ordenador más potente por menos dinero? La respuesta, no saben cómo construirla.Esto puede sonar como un proceso complicado, pero en rea
Cómo construir tus propio contenedores creciente

Cómo construir tus propio contenedores creciente

===Mi inspiración inicial fue estos contenedores crecimiento diseñado por Ray Newstead y aquí:http://earthtainer.tomatofest.com/==========El sitio anterior se debe considerar el recurso de la original y el último y la mayoría de los pasos utilizados
Cómo construir tu propio motor de Jet

Cómo construir tu propio motor de Jet

no tienes que ser Jay Leno poseer una moto jet accionado, y te mostramos cómo hacer tu propio jet enigne aquí para alimentar sus vehículos extravagantes. Se trata de un proyecto en curso, y un montón de información adicional estará disponible en nues
Construir su propio estudio insonorizada en 11 pasos

Construir su propio estudio insonorizada en 11 pasos

Gracias a los constantes avances en tecnología digital, todo el mundo puede grabar en casa, y todo el mundo puede ser propietario de un estudio. Pero mientras muchos conformarse con una configuración de dormitorio eggbox-clad (un mito que a desacredi
Construir su propio Djembe (mesa final)

Construir su propio Djembe (mesa final)

hace mucho tiempo yo era miembro del círculo del tambor de mi high school donde tocamos los tambores africanos. Como estudiante universitario, que es una de las cosas que más echo de menos. Así que dado mi hobby de construcción de instrumentos musica
Construir su propio galpón de almacenamiento!

Construir su propio galpón de almacenamiento!

Hola Instructables!  Esta es mi participación en el concurso de Shopbot.  Este Instructable le mostrará los pasos para construir su propio galpón.   Hemos decidido que nuestro galpón sería para el almacenamiento porque queríamos salir de algunas cosa
Cómo construir su propio casco de cabeza de ratón de Deadmau5!

Cómo construir su propio casco de cabeza de ratón de Deadmau5!

Así que eres un fan de Deadmau5 enormes y han sido dolor para conseguir sus manos en una de esas cabezas Mau5 dulce - pero no se como algunos de ésos epic fail has visto algunas personas llevar... quieres un fiar cabeza que será envidiada por todos. 
Construir su propio extintor de cosas alrededor de su casa

Construir su propio extintor de cosas alrededor de su casa

cómo construir su propio extintor (Disclaimer: no tengo ninguna responsabilidad por hacerlo de manera incorrecta o daño a ti mismo)Paso 1: simple extintor de incendios Una forma cuidada para apagar un fuego con este extintor de jar de simple mantequi
Construir tu propio juego de mesa

Construir tu propio juego de mesa

Hola todo el mundo,Mi nombre es Frank y soy un estudiante graduado en Universidad de Lehigh. Actualmente estoy trabajando en un proyecto emprendedor tratando de lograr que los usuarios de dispositivos inteligentes para mejor utilizar su tiempo en las
Construir su propio tambor feo fumador (UDS)

Construir su propio tambor feo fumador (UDS)

Fumadores de tambor feo (UDS) son fumadores simple construir y operateyet putout algunos muy buen asado. Este Instructable le mostrará cómo construir tu propio UDS simple. Si no sabes lo que un fumador tambor feo es - o no saben cómo usar uno--Compru
Cómo construir sus propios gabinetes de cocina

Cómo construir sus propios gabinetes de cocina

Hoy nos vamos moviendo el gran post sobre cómo construir sus propios gabinetes de cocina. Los gabinetes de cocina convertidos en mi propio pequeño proyecto, es algo que igualmente estaba tensionado y aterrorizado acerca de y, no me malinterpreten, no