Paso 5: Bricolaje iluminación botones





Como se ha visto una vez en la revista de hacer; LED e interruptor táctil se combinan como botón iluminado.
¿Otra idea para el pobre hombre?
Yo diría que es una buena oportunidad para hacer algo nuevo y único personal ordinario.
... Sí, y está funcionando!!!!!!
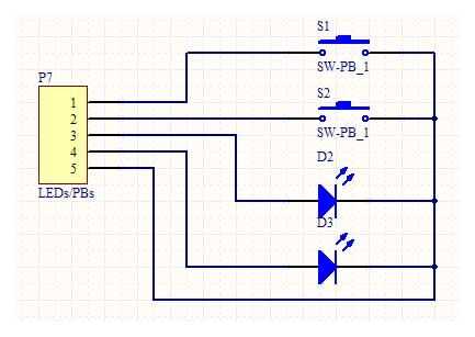
Botones iluminados están montados sobre un PCB pequeña adicional.
Dos botones conectados en paralelo se asemejan a interruptor momentáneo.
Está sentado en la parte superior botones y transmite el movimiento a los interruptores cuando se presiona.
Plomos en forma de resorte se sueldan al tablero.
LED movimiento es relativamente corto, por lo que no afecta la integridad de la conexión eléctrica.
Botones y LEDs conectados al puerto digital de microcontrolador y pueden ser controlados de forma independiente.