Cómo hacer una hucha musical (1 / 2 paso)

Paso 1: Esquema y soldadura

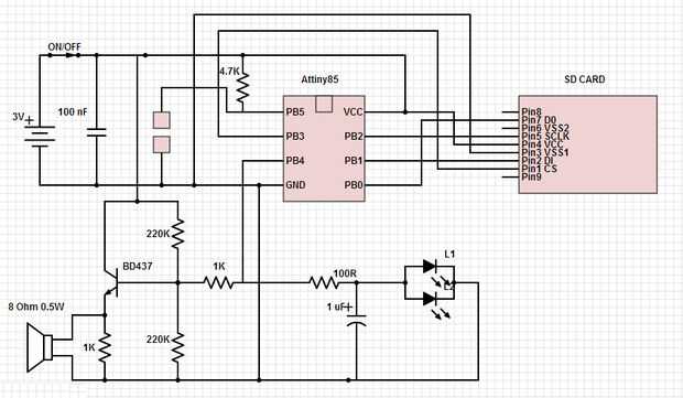
Este esquema es que incluye un amplificador de audio y un filtro de paso bajo para parpadear leds. Túnel de dinero se hace de pedazos de tablero de prototipos y su cubierta con cinta de aluminio. Cuando usted pone una moneda en el túnel dinero hace un corto circuito entre cintas de aluminio y su reseteo a Attiny85, después de reset que es Attiny85 reproduce un archivo al azar y va en el modo de sueño, si no crees a la hucha de uso por un largo tiempo entonces que debe apagar el interruptor de ahorro de energía. Hemos utilizado programador USBasp para quemar para el firmwire. Usted puede encontrar a firmware aqui http://spritesmods.com/?art=doorbell&page=3

Artículos Relacionados

Hacer una bicicleta musical

Hacer una bicicleta musical

le mostrará cómo hacer una bici suene como una caja musical. puede utilizar como un reemplazo a una campana o simplemente mostrar a tus amigos! Es realmente fácil de hacer. No necesita ningún baterías, paneles solares, generadores eléctricos... a ped
Cómo hacer una silla Musical

Cómo hacer una silla Musical

El propósito de la silla musical era hacer música cuando personas toquen, como las manos o besarse. Basada en un proyecto anterior, decidió recrear el proyecto Banco musical, utilizando una silla en su lugar.Paso 1: materiales Lista de materiales:Ard
Cómo hacer una trampa musical

Cómo hacer una trampa musical

en este instructable, le mostraré cómo crear fácilmente una broma sana.Costo:Bajo $5,00Herramientas:* tijerasMateriales:* Tarjeta de felicitación musical (la puede encontrar en el CVS)* Cadena de* CintaPaso 1: Asegurándose de que Asegúrese de que la
Cómo hacer una hucha

Cómo hacer una hucha

este instructable le proporcionará una manera divertida y creativa de guardar tus monedas. Hice esto como un reemplazo para la jarra aburrido que había estado utilizando para guardar mis monedas. Que no había visto en este sitio así que pensé que com
Cómo hacer una bobina de Tesla de estado sólido de Musical (SSTC) que toca la guitarra!

Cómo hacer una bobina de Tesla de estado sólido de Musical (SSTC) que toca la guitarra!

Este es mi primer sólido estado bobina de Tesla (SSTC), que creo que resultó bastante bien! Mi intención era más hacia ella tocando música en lugar de chispas enormes, pero tengo unos 6 en chispas de él también que es un bono.El objetivo de este inst
Hacer un banco Musical

Hacer un banco Musical

El Banco Musical es una exposición que hace música cuando la gente toca, beso o mano. Utiliza un microcontrolador para detectar cambios en la resistencia, a través de los brazos de cobre y tiene notas altas o bajas dependiendo de cuánto corriente flu
Cómo hacer una flauta de PVC Awesometastical

Cómo hacer una flauta de PVC Awesometastical

para un proyecto escolar, nos asignó crear y ejecutar un instrumento musical. Decidimos, viendo como uno de los miembros del grupo toca la flauta, para hacer una flauta de PVC tubería. Después de un poco de investigación, subió con un proceso que fue
Vamos a hacer una fiesta de la bicicleta!

Vamos a hacer una fiesta de la bicicleta!

** Un bricolaje social, no las tuercas y pernos uno **Invierno pasado unos amigos y decidí comenzar un nuevo paseo local aquí en el este de la Bahía (área de Oakland). Después de hablar sobre todas las grandes atracciones que habíamos hecho en los Es
Hacer una llave TARDIS

Hacer una llave TARDIS

Cómo hacer una llave TARDIS. no, no tiene un filtro de la percepción de trabajo. (lo siento)Paso 1: encontrar una claveencontrar una clave. Intente encontrar una circular y asegúrese de que no utilizar una llave esqueleto o nada importante.Paso 2: en
Cómo hacer una alcancía de Minecraft!

Cómo hacer una alcancía de Minecraft!

Mi hermana y yo decidimos hacer una alcancía. Y ambos nos gusta minecraft. Así que decidimos hacer una alcancía de minecraft! Los materiales que utilizamos son:Una caja rectangularUna caja de pañuelos cuadrada2 vaciar cajas de jugo (y bebí les.)Lo su
¿Cómo hacer una peluca de gatos

¿Cómo hacer una peluca de gatos

que siempre quisiste vestir como un gato, pero no solo quiero usar orejitas tontos? Musical Cats ha creado un nuevo estilo de gato trajes, con pelucas que dan una impresión muy felina.Trajes de gatos ríen y disfraces de Halloween creativo. Y los niño
Cómo hacer una parodia de música de Harry Potter!

Cómo hacer una parodia de música de Harry Potter!

En este Instructable voy a entrar en cómo hacer una eficaz parodia de un popular video musical! Vamos a hacer una versión de Harry Potter de siempre. Son algunas cosas que voy a entrar en:-Escritura Letras-Grabación de audio-Filmando el video-Recopil
Hacer una ocarina de madera hoja común

Hacer una ocarina de madera hoja común

con la fecha límite para el tercer reto de Epilog a pocas horas de distancia se trata de la última instructable podré entrar.Las instrucciones en el desafío de hacer lo que haría con un láser de Epilog si gané.Quisiera claramente primero aprender a u
Cómo hacer una presentación de lujo

Cómo hacer una presentación de lujo

estos son unos cuantos consejos para ayudarle a construir una fantástica presentación de diapositivas usando imovie :)Paso 1: primer paso.Eligió un tema. para este instructable he elegido el rugby de tema. entonces después de que usted ha decidido so