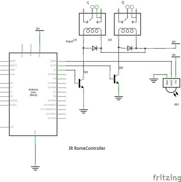
Paso 1: Diagrama del circuito



El funcionamiento es muy sencillo y se divide en 3 parte
- Arduino
- Recepción de datos de comunicación de IR/IR
- Módulo de relé
=================================================
El Arduino se cubrirán en la última parte de este Instructable
Vamos a empezar el módulo de relé
Módulo de relé
Un relé es un interruptor electromecánico.
Tiene 5 pines
- Terminal común de CMN
- C1-bobina 1
- C2-bobina 2
- NC-normalmente conectado
- NO - normalmente abierto
C1 se conectará a los 6v a través del transistor bc548
C2 a masa
CMN será la entrada de línea
y por último NO será en la salida
=================================================
El módulo de relé cuesta mucho así que hice el módulo de relés personalizado
puede utilizar una colecciones de module.my de relé relé opere a una tensión de 6v
así que tuve opere con un transistor.
El transistor actúa como interruptor cuando un alto es enviar a la base de conexión del circuito de alimentación de 6V para el módulo de relés.
Estamos utilizando relé para proporcionar una conexión entre 220v y arduino sin ninguna conexión eléctrica directa del el sistema.