Paso 2: cableado



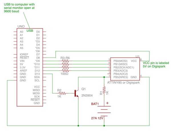
Yo uso un Uno y un protoboard con un transistor 2N3904, 2 ea 1K resistencias de las conexiones con el transistor y 4 resistencias de 100 ohm de ea para las conexiones de programación entre el Uno y el Digispark. Usted puede ser capaz de utilizar resistencias de 1K para las conexiones de programación en un desnudo ATtiny85, pero encontré las necesidades Digispark montadas un valor más bajo. Probablemente es porque lo necesito para vencer las resistencias de pull-up a bordo durante la programación.
Uso de pedazos de un clip para un portapilas y doblarlas para llegar a poca tensión de resorte.
Me gustaría añadir los terminales de cabecera a mi Digispark, excepto VIN, por lo que cabe en un protoboard y se conecta a los carriles de alimentación y terminal de las tiras.
Deje la batería 27A desconectada al principio y conectar después el Uno con el boceto de programación de alto voltaje está conectado a la computadora vía USB y encendido. Esto es porque si la batería está conectada antes de aplica el poder a la ONU, el pin digital 13 en la ONU no tiene una señal alta y cambiar el transistor, y la batería entonces inmediatamente comenzar a enviar 12V al pin de Digispark 5.
Cuando hacer programación, desconectar la batería primero, luego desconecte el cable USB de la ONU.