Paso 2: Diseño de circuitos



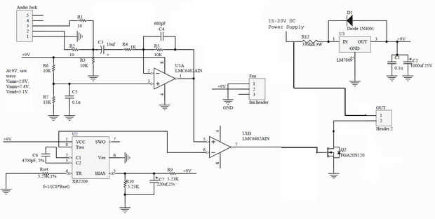
XR2209 IC está configurado como generador de onda de triángulo. La frecuencia de salida se establece en 40KHz. La frecuencia se ajusta cambiando el valor de C6 y Rset (XR2209 comprobar hoja para más detalles). A parte de IC LMC6482 se configura como invertir el amplificador. Amplificadores audio de la señal cerca de 10 veces. La ganancia es fijada por R5/R1. Puesto que la onda triangular se centra alrededor de 5.1V, la salida de la parte A de LMC6484(pin 1) necesario cambiar de puesto al mismo nivel para obtener 50% ciclo de trabajo cuando la señal de audio es cero. El nivel de compensación se establece por divisor de tensión R6/R5. Parte B de LMC6484 se utiliza como comparador. Cuando un voltaje en el pin 5 es mayor que en el pin 6, el opamp salida el valor máximo, que es de 9 voltios en este diseño; Cuando un voltaje en el pin 5 es menor que en el pin 6, el opamp dará salida a su valor mínimo, que es cero en este diseño. La señal de salida en el pin 7 es una señal PWM, y la señal PWM enciende y apaga la potencia mosfet Q2. La carga del circuito se conecta entre la fuente de alimentación Vcc y el desagüe de Q2.
Conexión de salida:
Para fácil y rápido cambiar entre la función de altavoz de plasma y demostración RF, utilizo un DPDT a interruptor de la conexión entre el transformador flyback y la bobina de RF.
Consulte el diagrama del circuito para la configuración de la bobina.