HOME
ButtonHero (2 / 4 paso)
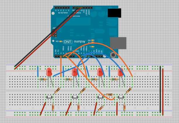
Paso 2: esquemático
Aquí está el esquema de ButtonHero. También se adjunta el archivo
Fritzing
.
Vea el paso
«
1
2
3
4
5
»
Artículos Relacionados
HOME