Bicicleta varios colores de iluminación (2 / 19 paso)

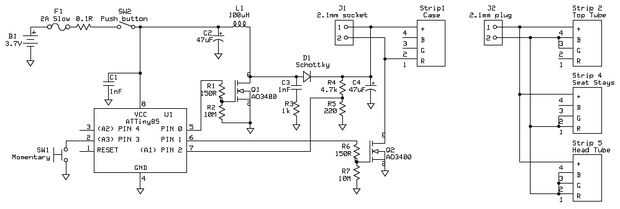
Paso 2: Diagrama del circuito

En este circuito, el microcontrolador ATTiny utiliza una salida a parpadear los LEDs y el otro para manejar el convertidor elevador. El convertidor era necesario para alimentar las tiras de LED de 12V con una batería de iones de litio. Interruptor 1 fue utilizado para ajustar el brillo de la luminosidad de los LEDs.

Artículos Relacionados

Pantalla de imprimir un póster con varios colores

Pantalla de imprimir un póster con varios colores

me he vuelto totalmente enamorado de impresión de la pantalla desde que tomé la clase básica en TechShop San José.He conseguido bastante bien en la impresión solo proyectos de color, pero pensé que me desafío a mí mismo y aprender a no sólo de la imp
Varios colores Paracord puede Koozie

Varios colores Paracord puede Koozie

Ah, Paracord! Él de cordaje.  Tan compacta y resistente que es el cable de la opción para las tuercas que le gusta saltar de aeroplanos.Busca en las guías disponibles, aunque, usted podría empezar a pensarla sólo es útil para cintas y dijes.  Hoy te
Bike rack para bicicletas varios

Bike rack para bicicletas varios

Este portabicicletas 4 cabe en un pequeño remolque o camioneta.Aquí fueron mis requerimientos para este proyecto:1. Sostenga 4 bicis2. bajo costo3. colocar en mi trailer 4 x 84. mantener las bicicletas de forma segura5. ninguna eliminación de desmont
Cómo hacer flotadores de vidrio (varios colores)

Cómo hacer flotadores de vidrio (varios colores)

¿Estas cosas bonita han estado flotando alrededor de página principal de Pintest durante unos meses y quería agarrar un par para una corona, lo behold, $5-$10 para uno? Pssshh... vamos a hacer esto.Nivel de dificultad: fácilNivel de resultado: Acertó
Controlador de LED de varios colores

Controlador de LED de varios colores

Este proyecto permite su MediaTek LinkItOne controlar tiras de LED multicolores y la tira a cualquiera de 1,070,599,167 diferentes colores. La posibilidad son infinitas de cómo y dónde puede aplicarse esta precisión de control.Para el proyecto será n
Modelado de Props para impresión 3D

Modelado de Props para impresión 3D

Esto va a ser un breve resumen de cómo me concepto, diseño y modelo semi apoyos funcionales como armas de fuego. Este Instructable se centrará principalmente en mis armas de Halo pero este método puede aplicarse a casi cualquier cosa que usted desea
Impresión de linóleo con varios bloques de color

Impresión de linóleo con varios bloques de color

Impresión en relieve no está limitada a blanco y negro. Algunas de las imágenes de relieve más reconocidos del mundo se imprimen en glorioso color y con un poco de esfuerzo y creatividad, usted también puede hacer sus propias impresiones de color.Hay
Eficiente sistema de luz LED bicicleta

Eficiente sistema de luz LED bicicleta

este es el método más eficaz de su bicicleta toda la iluminación.Lo que se ve en la foto es sólo de 8 LED ' s que funcionar durante horas con 2 pilas AA (excepto la luz de la cola roja, que está separada).Diga adiós a cátodos fríos y grandes cadenas
Este es el motor (una rueda de bicicleta con ventiladores ordenador)

Este es el motor (una rueda de bicicleta con ventiladores ordenador)

Bienvenidos al motor!Aunque este es mi primer Instructable, ojala que no mostrar demasiado abiertamente. El motor es una rueda de bicicleta, impulsada por los ventiladores de la caja de la computadora montados tangencialmente sobre la rueda. En este
Escultura cinética de bicicleta de tres ruedas

Escultura cinética de bicicleta de tres ruedas

¡ Hola! Bienvenidos a un proyecto que tomó muchos elementos, mucho pensamiento, y una enorme cantidad de diversiónCambiar la dirección del proyecto durante su construcción y terminó siendo una escultura cinética galardonado en el 2015 Baltimore inter
GlowHacker bicicleta luces taller

GlowHacker bicicleta luces taller

Hay muchas personas inteligentes, talentosas, montar a caballo alrededor sin ninguna luz, como idiotas total (también conocido como "darkwads"). Para ayudar a cambiar esto, he estado dirigiendo un taller llamado GlowHacker, que pone tiras TRON-d
Voz controlada por Arduino iluminación - Autobot

Voz controlada por Arduino iluminación - Autobot

En este instructable caminaré a través del proceso y el código para hacer su Arduino y tu PC en un sistema de comando de voz controlado para las luces o sobre cualquier otra cosa que se puede controlar con un Arduino. La iluminación de voz controlado
Reconstrucción de TRON: Legacy - arte digital personalizado con una bicicleta

Reconstrucción de TRON: Legacy - arte digital personalizado con una bicicleta

si te gustó o no TRON: Legacy tenía unos efectos especiales increíbles, pero para mí era la luz que emiten los diseños que me soplaron lejos.  Con un poco más tiempo en mis manos me encantaria hacer un lightsuit de Tron (o el snowboard LED uno), pero
Marcos Color cambiar LED arte

Marcos Color cambiar LED arte

esta retroiluminado enmarcado arte LED pieza muestra un resumen, cambiando el patrón de luz de color en una pantalla translúcida. La imagen proyectada tiene una calidad de fluido; algo así como una lámpara de estado sólido de la lava. Los LEDs que ca