Bici-multielectric (5 / 6 paso)

Paso 5:

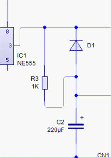
Este paso es importante, porque podemos hacer un circuito que controla la enrgia es decir mantener lel voltaje 5 voltios, este servirra para energizar el haz de luz antes de incluso cargar un celular. spondre imágenes de todo lo que es mejor que palabras.

Artículos Relacionados

Bici del jinete del río agua

Bici del jinete del río agua

Hola Instructables, aquí está el resumen para el proyecto de bicicletas de río que he estado trabajando todo el invierno. Esto es más de una guía amplia sobre cómo lo hice y lo aprendí entonces un how-to paso a paso tu propia bicicleta de río.La mejo
Banda de neumático de la bici

Banda de neumático de la bici

Correas de neumático son impresionantes!Este es un gran proyecto cuando cambie neumáticos de la bici, y el producto es absolutamente genialDefinitivamente no soy la primera a hacer este proyecto pero esta es mi opinión y estoy muy contento con cómo s
Blinky bici un sistema de iluminación para bicicletas

Blinky bici un sistema de iluminación para bicicletas

Cuando librar para su viaje o por placer, siendo visible en la carretera siempre es una pesadilla, tanto como su sistema de luz de bicicleta durante el día no es visible, o porque controladores nunca sabidas cuando vuelta en condiciones nocturnas.El
Cubrir un marco de bici con otro papel (o comics)

Cubrir un marco de bici con otro papel (o comics)

A veces las cosas solo reunirse como piezas de un rompecabezas que no sabía que estaba haciendo:Hubo esta moto tenía colgando durante casi un año en la pared de mi bodega. Yo fuera un montón de basura había tirado en la carretera una vez y trajo casa
Transformación de bicicletas! Alta moto bici del interruptor

Transformación de bicicletas! Alta moto bici del interruptor

VIDEOEsta moto se transforma de una bicicleta alta baja chopper rider (y espalda) mientras te lo montas! Se realiza con una bicicleta de montaña con suspensión y un conjunto de amortiguadores a gas. La primavera en la bicicleta de montaña se retira p
Conversión de la bici eléctrica bricolaje

Conversión de la bici eléctrica bricolaje

aquí es cómo he utilizado kits de bicicleta eléctrica para convertir bicicletas en bicicletas e. Aquí se muestra sólo una conversión de la bici de e.Las motos eran más viejos paseos diarios que necesitan trabajo y pintura nueva, así que esto era una
Bici de la fricción - Homelite 26cc Motor

Bici de la fricción - Homelite 26cc Motor

primero de determinar tu motor. Yo tengo la mía de un montador de maleza homelite 26cc. simplemente tome la carcasa el motor para comenzar.Paso 1: ejeUsé un viejo axel moto para conectar la clavija de la bici del motor. inicialmente cuadrado el perno
Bolsa de bici cinta del conducto

Bolsa de bici cinta del conducto

Robo de bicicletas es un crimen con poca consecuencia. Nada extraíble de tu moto están en riesgo, no importa lo cutre que son. Una bolsa de bici Rota muy muy antigua de mina fue robada recientemente; Creo que el ladrón estaba buscando posibles objeto
Onda de la rueda de la bici!

Onda de la rueda de la bici!

Onda en el día en 1987, Norman Tuck hizo una hermosa escultura cinética que llamó "la cadena del lazo." Que muestran patrones de onda única que writhe y ondulación a través de una larga cadena en inesperados patrones de movimiento, la exposición
Reemplace su pedernal de Zippo con pedernal de un BIC muerto

Reemplace su pedernal de Zippo con pedernal de un BIC muerto

estas son instrucciones paso a paso sobre cómo reemplazar el pedernal en ti Zippo con algunos de una luz BIC desechables que se ha quedado sin gas.Paso 1: Quitar el pedernal y desmontar tu zippo si tu pedernal es muy pequeña de ser desgastados, o com
Hacer un Bic más ligera fácil de usar

Hacer un Bic más ligera fácil de usar

todo el mundo utiliza un encendedor bic de vez en cuando. Todos sabemos que a veces pueden ser un poco difíciles de conseguir a la luz. El problema viene de la primavera a prueba de manipulaciones de niño que se encuentra por encima de la rueda de pe
Conversión de la bici del balance

Conversión de la bici del balance

Soy consciente de que hay otros instructables en este tema, pero esto agrega algo a alguien hacer frente a este proyecto de esperanza.El objetivo principal de este ' ible es proporcionar una respuesta a la pregunta "¿es posible convertir la bici un r
¿Maquillaje rápido de bici

¿Maquillaje rápido de bici

tiene una moto vieja que necesita amor?Este fue un viejo que tuvimos chutando alrededor en el sótano.¡ Había cavado hacia fuera y había pintado por mi hermana!HabilidadPrincipiante - intermedio.HerramientasLlaves deDestornilladoresPinzasPinturaPapel
Cómo construir un megáfono bici Stereo

Cómo construir un megáfono bici Stereo

ciclismo y la música. Estas son dos cosas que me apasionan. ¿Por qué no combinarlos?En una escala de 1 a 3, este proyecto ocupa un 2 en dificultad. Debe ser capaz de soldar, desoldar, identificar algunos componentes y adaptar este diseño para su apli