Paso 2: La conexión a



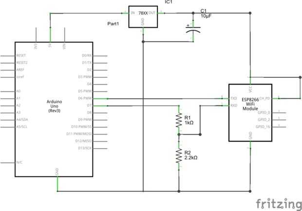
En el esquema que he descrito cómo conectar todos los componentes utilizando una placa Arduino Uno y un mini protoboard.
- Pin VCC de ESP es alimentado por los 3.3V pin de salida del regulador de voltaje (AMS1117 en mi ejemplo). El condensador de 10uF está conectado a los pines de salida para estabilizar el regulador. El pin CH_PD debe conectarse también a 3.3V. El pin GND está obviamente conectado a tierra.
- Pin TXD de ESP puede conectarse directamente al pin RX del Arduino (emulado en pin 6).
- Pin RXD de ESP está conectado al pin TX del Arduino (emulado en pin 7) a través de la palanca de cambios de nivel.
Si está utilizando un Arduino Mega necesita cambiar el esquema de cableado un Conecte las clavijas ESP TX/RX a los pines de Arduino Serial1. Esto permite para tener una comunicación más rápida y confiable conexión entre la placa Arduino y el módulo ESP-01.