Paso 1: Construir el circuito

Paso 1: cabeceras
Queremos mout arduino a la protoboard utilizando dos de las tomas de Rúbrica femenina. Alinear dos de los jefes para que pines D7 a TX y A2 a VIN se conectará a la Junta cuando está conectado el arduino, luego soldarlos en el lugar. A continuación, tome otro 10 mujer pines y córtela en dos tomas de 2 pines y un enchufe de 3 pines. Instalar estos tres zócalos; la fotocélula y la tira de LED necesitan dos pernos, y el sensor de PIR necesita el enchufe de tres clavijas.
Paso 2: Cables
Queríamos que el sensor PIR y fotocélula para montar bastante lejos de la Junta y la tira de LED - cerca de 10 pies de distancia! Si quieres que todo cerca de la placa, puede omitir esta parte.
Tendremos que crear dos cables - una para el sensor de PIR que tiene 3 cables y uno para la fotocélula con dos cables. La fotocélula es fácil - sólo cortar una longitud de 10 pies de nuestro cable trenzado de 2 conductores. Tira de un extremo y separados los cables antes de deslizarse calor tubería del encogimiento en para más adelante. Luego de la soldadura de los dos cables de la fotocélula, mueva el encogimiento del calor sobre los empalmes de la soldadura y calentar para garantizar una conexión sólida, aislada. En el otro extremo, romper un segmento de 2 pines de las clavijas macho jefe, tira de los dos conductores y la soldadura de cada conductor a uno de los pasadores. Añadir algunos pegamento caliente alrededor de la conexión de soldadura para que nada corta accidentalmente estos dos conductores.
Es un proceso similar para crear un cable para el sensor de PIR, pero esta vez que queremos usar nuestro alambre trenzado de 3 conductores para cada uno de los pines del sensor PIR. Siga los mismos pasos que antes, pero en vez de soldar el PIR sensor directamente al cable, corta un segmento de enchufe hembra de 3 pines y esta soldadura al cable en su lugar. Las clavijas de nuestro sensor PIR deben encajar muy bien en esta toma.
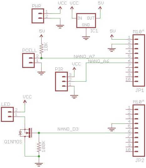
Paso 3: conexiones
Usar la plancha y algún cable de núcleo sólido para instalar y conectar las partes restantes como se indica en el diagrama.
Algunas justificaciones:
Pin de salida de nuestro sensor PIR Lee 0V cuando no detecta ningún movimiento y 5V cuando detecta un objeto en movimiento. Apenas podía alimentar este valor directamente a un pin de entrada digital en el Arduino Nano, pero nos dimos cuenta de que había una gota grande en el poder debido a los 10' + de alambre utilizamos para poner el sensor en su lugar. En cambio, nos enganchó el sensor hasta A6 y utiliza analogRead() para verificar si el voltaje está por encima o por debajo de cierto umbral.
La fotocélula se activa de manera similar - combinada con la resistencia, que actúa como un divisor de tensión. Cuando hay mucha luz ambiente, la fotocélula tiene baja resistencia y vemos una baja tensión; en la oscuridad, podemos ver cerca de 5V.
Cuando enviamos un valor alto (5V) digital en pin D3, que satura nuestro MOSFET y permite la corriente fluya a través de la tira LED. La resistencia de 100kOhm para su FIJACION actúa como pull-down para que nuestro LED se apague realmente si la puerta termina flotando.