Paso 1: Hacer los escudos



Los escudos se hicieron utilizando el método de transferencia de Toner, pero haría cualquier método. Eran coroded usando cloruro de Feric.
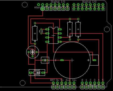
1. el RTC
El primer paso para mí fue hacer el escudo RTC. Si usted es afortunado usted ya tiene uno y no necesita hacerlo.
El esquema fue hecho en águila y puede encontrarse en los archivos de descarga.
Como se puede ver, el escudo tiene un soporte de la batería (por lo que el tiempo será recordado si va la luz). Una batería Cr2032 es lo que yo he elegido. También es un resistor variable que puede ser utilizado para un LCD, pero en mi proyecto que hice no esta. Está ahí por si acaso lo necesito para algún otro proyecto. También hay un botón de reset que se puede poner aquí para restablecer tu Arduino en caso lo necesite.
2. el escudo de relé
El escudo de relé puede verse en imágenes antes de ser coroded y después parcialmente fue montada con los componentes electrónicos. El papel de shreded es shreded sólo porque no podía esperar para que el pegamento se endurezca y utilicé un cortador que no fue suficientemente :D.
El esquema y el diseño están en los archivos adjuntos.