Paso 2: Construir el controlador SMS



Equipo necesario:
Arduino, ni ATMEGA328p independiente en un protoboard
SIM800L módulo GSM/GPRS con un sim tarjeta capaz de enviar y recibir SMS
Bajar convertidor DC/DC
NOTA!!!!!!
El convertidor DC/DC es necesaria para alimentar el módulo SIM800L. Este módulo opera entre 3.7V y 5 v, dependiendo de la versión que tienes. Este módulo también requiere una fuente de energía que puede entregar hasta 2A cuando el módulo de transmisión de datos. No puede ser alimentado directamente de la Arduino Uno!
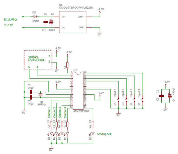
El circuito es bastante simple. He montado y probado en protoboard.
La potencia del circuito es mediante el conversor DC/DC, con la tensión de salida a 4.5V. Hay cuatro LEDs para simular las salidas digitales y cuatro botones para las entradas digitales. El SIM800L está conectado a los pines Rx/Tx del ATMEGA328p.
Un 5to LED se utiliza para indicar cuando el sistema ocupado enviando un SMS.