Paso 1: esquema

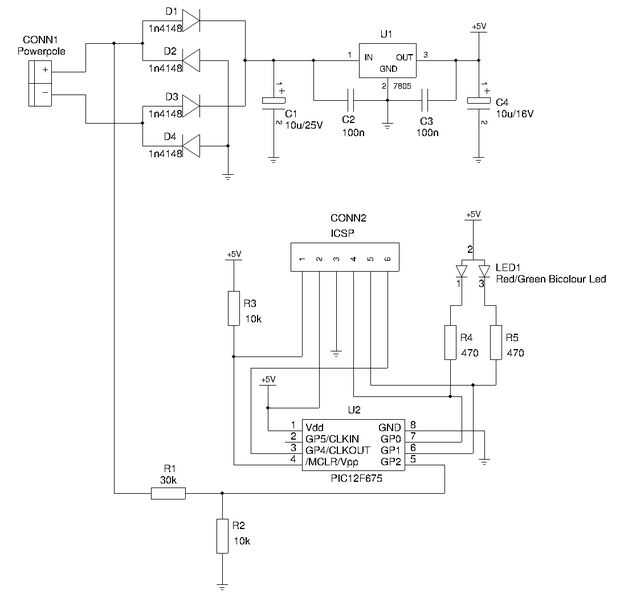
Conector de entrada y fuente de alimentación
CONN1 es un conector de entrada. Desde conector CONN1 un circuito de alimentación y así medir el voltaje de entrada. Entrada D1 - D4 diodos conectados en puente Gratze, esto es importante que tenemos siempre la polaridad de alimentación del circuito. Fuente de alimentación es estándar IC 78L 05 y pareja.
Divisor de tensión
R1 y R2 dividen el voltaje de entrada a la gama de voltaje de trabajo de A/D. En esta configuración de resistencia se puede utilizar hasta 20V. Si usted necesita más alta o más baja de entrada rango de voltaje, necesita calcular el valor de R1 y R2.
PIC12F675 - convertidor A/d, comparador, conductor llevado
En el PIC ejecuta el software de Anderson Powerpole polaridad y comprobador de tensión. El software está escrito en lenguaje de programación JAL. Leer primero el convertidor A/D, después de comparar valor de A/D con comparador de definido por el usuario alternar niveles y finalmente bajar a cátodo tierra LED.
"Mostrar" Bi-color Led
Ápice un bi-color led te puede leer el estado del comparador.
Por defecto los niveles de disparo del comparador y colores llevados:
Baja tensión (Led ámbar/naranja) - < 11.5V
En gama (Led verde) - > 11.5V - < 15V
Alto voltaje (Led rojo) - > 15V
Polaridad incorrecta - Led rojo que destella













