Paso 3: Diseño de circuitos

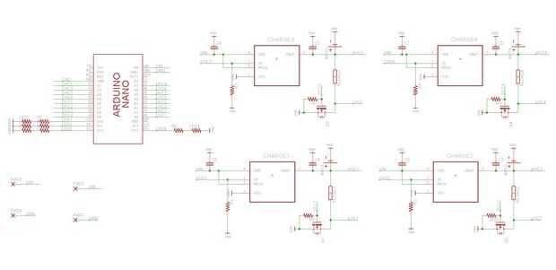
El diseño del circuito es relativamente tensión hacia adelante después de que el diseño preliminar. Componentes fueron seleccionados en base a los requisitos de diseño preliminar y utiliza para crear el esquemático en eagle.
He creado el espacio y el símbolo para la 4 células 18650 titular en cad eagle y encontró todos los componentes en las bibliotecas que tenía o en línea.
El circuito de la MCP73811 proviene de la típica aplicación en la hoja de datos, con un pull-down resistor y línea a Arduino en el pasador de la CE.
El Mosfet se estableció como un conductor estándar lado de baja, con la puerta tirada baja para mantenerlo mientras que los pines de Arduino son flotantes.
La resistencia de carga está conectada entre el positivo de la batería y el drenaje del Mosfet. Las líneas analógicas de entrada están conectadas a cada lado de la resistencia de carga.
4 LEDs y la resistencia limitadora actual adecuada están conectados en los pines de Arduino permanecen.