Paso 6: El módulo amplificador





Usaremos el chip de amplificador operacional LM386. Hay muchos otros amplificadores op que pueden encontrarse comúnmente en tableros electrónicos de desecho que pueden funcionar igual de bien, pero necesita para referirse a su propia hoja de datos sobre la forma de energía.
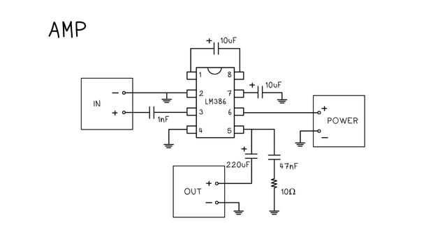
Aquí el primer diagrama muestra cómo conectar nuestro chip amplificador. El video adjunto arriba explica la funcionalidad de cada componente individual en detalle, pero si desea hacerlo solo, entonces leyendo!
Recuperación de consejos:
- Los condensadores y resistores utilizados para esta versión son muy comunes, que les puede salvar de tableros electrónicos de desecho. Mira para los condensadores electrolíticos que están clasificación 10v o superior.
- Si alguna vez tienes problemas para encontrar un capacitor de 47nF, siempre he encontrado al menos uno de ellos dentro de una bombilla CFL. Usted puede quitar abrir la base de la bombilla con un destornillador pequeño (que serán etiquetados con 473 o 47n).