Paso 3: El circuito

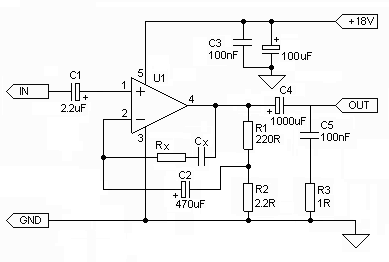
Resistencia se recomienda como capa de metal de 1%, pero como la imagen de mi muestra de prototipo por debajo, 5% resistores son capaces (el color crema más), excepto la resistencia crítica de Rx, que debe ser 1%. R2 y R3 son resistencias de bajo valor y (a diferencia de mí) debe intentar y conseguir resistores de tolerancia estrecha para éstos. Condensadores deben ser electrolíticos sobre 1uF y capacidad mínimos de 25V. Deben todos estar conectadas la forma correcta de Ronda o fallo y posiblemente lesiones seguirán cuando el amplificador está encendido.
RX y Cx deben ser elaborado utilizando los cálculos matemáticos de las hojas de datos. Si tiene alguna duda sin embargo, he usado 39 ohm para Rx y 33nF para Cx. Otros condensadores no electrolíticos pueden ser de cualquier tipo disponible. He usado condensadores poliéster capas porque tienen una tolerancia más estrecha (es decir, 5%) que la mayoría de los otros condensadores.
Un disipador térmico es importante. La que se muestra en mi prototipo es realmente demasiado pequeña y usted debe obtener algo más grande para el funcionamiento mejorado (a menos que su trabajo con pequeños voltajes).
Fuente: http://www.e-dan.co.uk/electronics/TDA2003.html
Aquí está el diseño y uso
http://www.Ziddu.com/download/17590310/10wattamplifier.rar.html