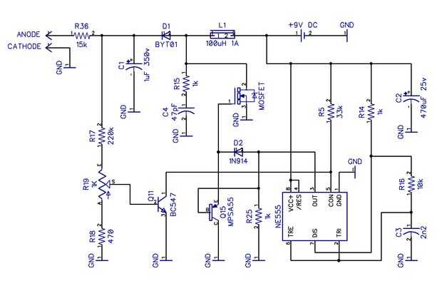
Paso 1: el esquema

Las dos mejores fuentes, que son de visita obligada, han sido arduinix.com (dispositivo de montaje instructable aquí) y pila o'Poo de Threeneurony sus circuitos de ambos son un poco diferente a la mía, ya que de Arduinix he tomado la aplicación NE555 y de Threeneuron el uso de un transistor de pull-down a mejorar la eficiencia y reducir el calor del mosfet. También puede leer ian de instructable para entender detalles de componentes y principio de trabajo. Otra fuente fue este documento de www.ledsales.com.au.
En el sitio web de Threeneuron también se puede encontrar información sobre los cálculos para encontrar el valor correcto de resistencia de ánodo R36 para limitar la corriente para cada tipo de pantalla de nixie. Digamos que 15 Kohm trabajará probablemente 90% de la muestra.
Ver las notas en la imagen para obtener más información sobre el circuito.
También informo de la explicación del funcionamiento del circuito como - max - escribió en su comentario:
Un inductor se utiliza para crear un contragolpe de alto voltaje. Esta configuración se encuentra a menudo en convertidores boost, llaman porque la tensión de impulso. Funciona porque uno no puede cambiar la corriente fluye espontáneamente a través de un inductor, inductores resisten cambios en corriente. Esto significa que cuando el MOSFET se enciende y pasa una corriente por el inductor, la corriente que aunque constantemente se levantará, "carga". Finalmente se llega a saturación donde ya no puede aumentar el flujo magnético y el inductor actúa como un cortocircuito. Esto es algo así como estirar una banda elástica o resorte. Hay un punto donde usted puede ya no tire de él más estricto (de lo contrario se romperá). Una vez que este punto es alcanzado (o a menudo apenas antes de él), el transistor se apaga, y el inductor se permite "jalarla". Recuerde, el absolutamente actual no puede cambiar instantáneamente. así que lo que pasa es que cuando se quita la corriente, el campo magnético en el inductor creado se derrumba y se induce un potencial en el inductor. Este voltaje será slam hasta infinito hasta que una corriente fluye entre los 2 terminales.
Sin embargo, en el mundo real, hay capacitancia perdida en el inductor, así como fuera de él, especialmente si se conecta un condensador. Esto crea un circuito tanque, por lo que la salida será realmente "ring," es el equivalente a una campana, diapasón, resorte en un instrumento de cuerda como la guitarra, etc.. Esto puede verse en un osciloscopio con las sondas conectadas a través del inductor. Verá el timbre y hasta el punto de voltaje inicial, conocido como un "pico de voltaje transitorio". El diodo rectificadores simplemente esta espiga y transitoria por lo que el voltaje es de CC, aunque bastante sucia. (La tensión es por todo el lugar como el inductor oscila) el condensador alisa esto, ofreciendo un limpia DC de alta tensión al tubo de nixie.