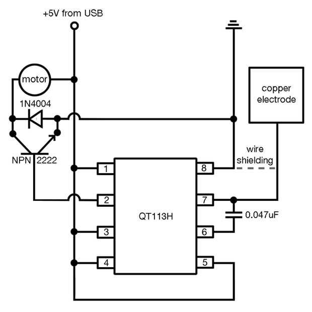
Paso 5: Construir el circuito.


Una vez que el tablero está preparado, construir en él el circuito que se muestra a continuación. Tenga en cuenta que el electrodo de cobre debe conectarse al circuito con cable blindado. El apantallamiento debe conectarse a tierra en el circuito, pero no toque el electrodo.