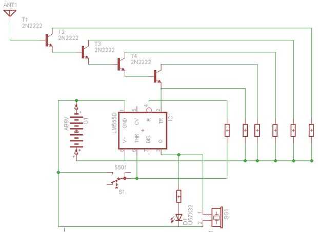
Alarma de ladrón invisible.

me imagino que si has visto una película de James Bond, explorar las categorías de tecnología aquí en Instructables, o visto un episodio de MacGyver ha visto lasers se utilizan como factores de disuasión de robo. Por supuesto si has visto alguna televisión has visto gente (como MacGyver) conseguir pasado láseres con polvo, humo y óptica cables y apenas parpadear un ojo en el proceso. ¿Lo que si había algo que funcionaba igual de bien y no puede ser frustrado por medios visibles? ¿Detectores de metal vienen a la mente? Si no, debe porque se trata de cómo estamos construyendo nuestra nueva alarma antirrobo.
(Piezas: Temporizador 555 y tal vez un microcontrolador 4 transistores NPN de x, varias resistencias, cables, un zumbador piezoeléctrico o led, una especie de metal slug (como un tornillo o con imán))

Artículos Relacionados

Alarma de ladrón de bolsillo

Alarma de ladrón de bolsillo

esto es una alarma de intruso infrarrojo funcional multi que tiene (casi) sido exprimido en un encendedor zippo.Recientemente ha añadido este proyecto a mi blog, si no desea que vadear a través de todos lo que ' ness entonces este Resumen podrían ser
Hacer que su alarma de ladrón del propio láser

Hacer que su alarma de ladrón del propio láser

este es uno de los proyectos comunes hechos usando láseres .es barato, confiable, seguro y más importante de ellos todo prácticos para proteger tus cosas.Paso 1: materiales según la imagen1 fotocélula o LSR o LDR (como llama) x12 5 resistente variabl
Alarma de ladrón en una moneda Banco conejo utilizando Arduino

Alarma de ladrón en una moneda Banco conejo utilizando Arduino

Este tutorial es traído a usted por la Innovación electrónica de ALPNuestra hucha conejo equipado con Sensor de distancia ultrasónico.Descargar nuestro código de proyecto Arduino gratis aquí.Paso 1: Preparar los componentes Requerimientos:Sensor ultr
Casa hecha de alarma de seguridad

Casa hecha de alarma de seguridad

esta alarma un ladrón sencillo pero afectivo... Es desordenado ahora pero prueba completa! Yo se que sale con una segunda y más limpia versión de esta alarma pronto que requieren sólo una o dos piezas más y ser simple.Paso 1: Fuentes (no todas las fu
Alarma antirrobo de potencia del laser

Alarma antirrobo de potencia del laser

le mostrará cómo hacer un láser con antirroboPaso 1: Materiales necesarios 1] LDR2] zumbador3] célula moneda - cr20324] 2mv laser uno o más (más importante = D)5] junta pref o bolas de la Junta o se puede hacer sin utilizar tanto6] espuma (para los s
Alarma antirrobo de 5 dólares!

Alarma antirrobo de 5 dólares!

hice una alarma antirrobo para menos de 5 dólares y artículos encontré tendido alrededor de la casa! No requiere soldadura. (soldar opcional)He subido este video a la sección de videos. ¡ Mira mi video abajo:Paso 1: Artículos que tendrá que construir
Sala de alarma

Sala de alarma

dar su sitio (o cualquier otro lugar) un poco mayor seguridad... o trampa-gogos la habitación de su hermano (MWAHahahaha).Este es uno de los 48 proyectos para nuestro Instructables: hecho en su mente (IMIYM) exposición en el Museo de Houston de los n
Protector antirrobo de perro!

Protector antirrobo de perro!

Convertir su timbre en una alarma de perro de guardia vicioso! Ver el video entonces buiild su propia y proteger su hogar y familia.Paso 1: Lo que usted necesita 1. módulo de la grabación2. receptor y transmisor inalámbrico de Audio/Video3. relé de 1
Cómo hacer un flujo de interruptor

Cómo hacer un flujo de interruptor

primer lugar quiero decir que este es el primer Instructable que he hecho lo tenga fácil en sus críticas.Tengo un sistema de tratamiento de agua de pozo muy elaborado que había estado plagado de problemas.  Un problema es estoy usando cloro para mata
Hacer un micrófono mini de bolsillo!

Hacer un micrófono mini de bolsillo!

Este instructable es mostrarle cómo hacer un micrófono sencillo, pequeño y sensible para alrededor $13. Mira el video de un resumen.Paso 1: El esquema y las partes Este es un campo común-preamplificador de emisor. Hace su trabajo bien, y puede conect
Ladrón alarma LinkIt uno

Ladrón alarma LinkIt uno

Trabajar con sensores es siempre increíble. Me emociona siempre cuando corro mi primer boceto con un nuevo tipo de Sensor y siempre consiguen éxito en la impresión me. Este Sensor es uno de ellos, es tan pequeño pero poderoso. ¿Cuando alguien entra e
HACER un ladrón alarma de cero

HACER un ladrón alarma de cero

hacer una alarma no es tan sencilla desde cero. no de personas consulten epirience eléctricono una verdadera alarma. más como una alarma de "Alojarte fuera de mi habitación".Paso 1: Permite iniciar Usted necesita:un montón de cosasSiga el diagra
Alarma de Sensor circuito/Ladrón de luz

Alarma de Sensor circuito/Ladrón de luz

es un Circuit.With de Sensor de luz pequeñas modificaciones puede transformarse en circuito de alarma antirrobo.Paso 1: Componentes necesariosPaso 2: Circuito básico Principio: los anillos de timbre, siempre y cuando la luz cae sobre LDR.but cuando t
Alarma GSM casa de escudo

Alarma GSM casa de escudo

SEGUIR mi BLOG > bengoncalves.netVER mis otros ISTRUCTABLES > Perfil de Ben HurEl otro día mi padre y yo estábamos discutiendo sobre los problemas de vivir en un país del tercer mundo. Debido a la desigualdad social, hay poca seguridad en las calles