Paso 3: águila



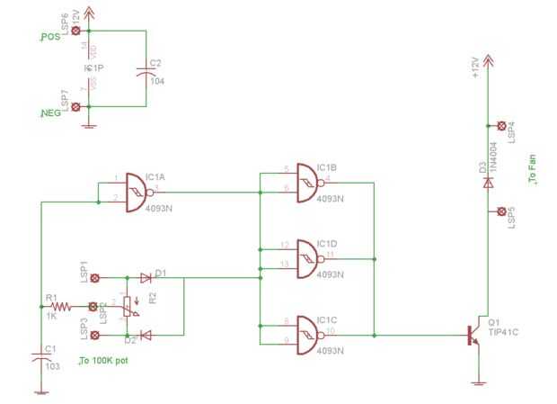
He hecho la Junta por lo que el bote puede ser montado en el tablero o montado en forma remota
En el caso de montar remotamente sólo soldadura de cables a la Junta que sean lo suficientemente largos para colocar el bote donde nunca se monta.
Almohadillas de soldadura 1, 2, 3 son para la olla
Pad de soldadura 6 es + 12V
Pad de soldadura 5 es Fan Pos
Pad de soldadura 7 es GND circuito
Pad de soldadura 5 está GND al ventilador
Este no es mi diseño. Lo encontré en línea.