Paso 1: Preparación de material y diseño de sistema




AC-5000 es un CA muy buen a serie de suministro de energía DC, es compacta, funcionamiento estable, que se utiliza principalmente para directamente en escenarios de suministro de potencia AC como Junta de control de relé de RF. Se hase 3 voltaje para la opción de usuario:
AC-5000-5V: Entrada AC 85 a 265V, salida DC 5V 1000mA
AC-5000-9V: Entrada AC 85 a 265V, salida DC 9V 600mA
AC-5000-12V: Entrada AC 85 a 265V, salida DC 12V 500mA
Base de UNO es una versión compacta del tablero UNO, todos IO tiene fregadero a un conector de 2,54 mm de doble fila, a bordo de 3.3V LDO, el usuario será muy sencillo añadir LC-3000 para implementar conexión RF, base de la ONU tiene dos versión MCU:
UNO de BUONO-CORE: utilice ATMega328P
MassDuino UNO-CORE: Utilice MD-328 D
El ATMega328P tienen 10 bits ADC, y MD - 328D apoyo 10 bit/12 bit/16 bit ADC, aquí utilizamos MassDuino UNO-CORE con 12 bits de ADC, para obtener mayor precisión del ADC.
NÚCLEO UNO no tiene onboard USB al convertidor del UART, así que aquí necesitamos un cable de USB a UART, INHAOS tienen un número de elección para el cable USB a UART:
UC-2102: http://www.INHAOS.com/product_info.php?products_i...
UC - 340G: http://www.INHAOS.com/product_info.php?products_id...
AC-5000: http://www.INHAOS.com/product_info.php?products_i...
MassDuino UNO-CORE: http://www.INHAOS.com/product_info.php?products_i...
LC-3000 es un módulo Multi-Multi RF UART, el usuario puede ser muy fácil implementación inalámbrica M2M comunicación a través de la simple programación de UART.
LC-3000: http://www.INHAOS.com/product_info.php?products_id...
También necesitamos a un tablero de prueba.
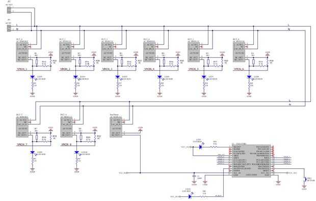
El esquema y el diseño de PCB son en la foto, cada DUT con un const carga, el valor es:
AC-5000-5V: Resistencia de carga = 5.1R 20W, potencia = 4.9W
AC-5000-9V: Resistencia de carga = 15R 20W, potencia = 5.4W
AC-5000-12V: Resistencia de carga = 24R 20W, potencia = 6W
La referencia del ADC es de 3, 3V, por lo que necesitamos un divisor de tensión para ampliar el rango de entrada, el rango de entrada es:
Entrada máxima = 1K / (K 1 + 5.1K) * 3,3 v = 20.13V
Utilizamos resolución de 12 bits de ADC, para que la resolución de voltaje es:
Resolución = alcance máximo / (2 ^ 12) = 4.915mV
Para esta aplicación, es muy buena resolución.
Sistemas de pruebas y recolección de datos centros están en dos lugares diferentes, se conectaron por comunicación inalámbrica LC-3000.